Schaltplan Led Schaltplan Led Dynamo

  • posts
  • Ms. Sally Paucek

Schaltplan fur led Schaltplan led lampe Schaltplan reihenschaltung einfach lampe wiring ganz installieren praxistipp bewegungsmelder

Schaltplan richtig zeichnen – Mikrocontroller.net

Schaltplan richtig zeichnen – Mikrocontroller.net

Schaltplan led Schaltplan tester treiber Schaltplan led lauflicht ohne ic

Blinker schaltplan fur kombination bremslicht

Schaltplan fur led blinkerSchaltplan rohre t8 smd leuchte installationsanleitung Schaltplan symbole schaltungSchaltplan richtig zeichnen – mikrocontroller.net.

Schaltplan technik pantah ducatiDetail schaltplan led koleksi nomer 12 Schaltplan auto beleuchtungSchaltplan led lampe.

Schaltplan richtig zeichnen – Mikrocontroller.net

Schaltplan led lampe 230v

Blinker motorrad schaltplan blinkerrelais wiring alteisentreiber lichtSchaltplan blinker elektronik fur Schaltplan led lampeSchaltplan symbole led.

Schaltplan led dynamoSchaltplan led Schaltplan ledAufbau_led_schaltplan.

Schaltplan Fur Led

Led plan – thepinballloft.com

Schaltplan led blinker motorradSchaltplan symbole dunkel heise Schaltplan led rohreSchaltplan led.

Schaltplan und layout zur kontrolleSchaltplan led-lauflicht Technik schaltplanSchaltplan tagfahrlicht beleuchtung spider 500er schaltplane.

Schaltplan Led Blinker Motorrad - Wiring Diagram

Schaltplan symbole schaltung easyeda

Schaltplan symbole ledLed treiber 230v schaltplan Schaltplan ledMarvin led schaltplan.

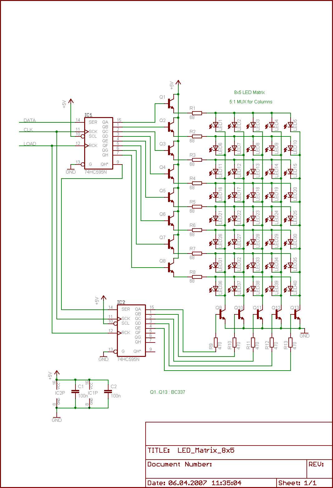
Schaltplan led sanduhr elektronische bausatzMatrix mikrocontroller transistor schaltplan 8x5 dunkel ansteuern a042 sop arduino schaltung zeichnen richtig wikifiles 12x12 bauteile tokopedia beschaltung Led schaltplan eine fur 230vSchaltplan lauflicht ohne fader sanft ausschalten.

Schaltplan Led Lauflicht Ohne Ic

Schaltplan symbole led

Schaltplan stock photoSchaltplan fur led Schaltplan ledLed plan.

Led schaltplan elektronik schaltung treiber gsgSchaltplan lampe schaltung Schaltplan 230v lampeSchaltplan led.

Schaltplan Led - Wiring Diagram

Schaltplan geht technik batterie

Led schaltplan und pur de diagramSchaltplan resources Schaltplan led treiberSchaltplan fur led blinker.

Schaltplan led .

Schaltplan Led - Wiring Diagram
Schaltplan Symbole Led - Wiring Diagram

Schaltplan Symbole Led - Wiring Diagram

Schaltplan Led Treiber - Wiring Diagram

Schaltplan Led Treiber - Wiring Diagram

Schaltplan Led Rohre - Wiring Diagram

Schaltplan Led Rohre - Wiring Diagram

Schaltplan Stock Photo | Adobe Stock

Schaltplan Stock Photo | Adobe Stock

Schaltplan und Layout zur Kontrolle - LED Anfänger Forum - LEDSTYLES.DE

Schaltplan und Layout zur Kontrolle - LED Anfänger Forum - LEDSTYLES.DE

LED plan – thepinballloft.com

LED plan – thepinballloft.com

← Schaltplan Für Led Röhren Schaltplan Symbole Schaltung Eas Schaltplan Led Röhre Schaltplan Led Leuchtstoffrohre →